402永利(集团)有限责任公司
您好,欢迎光临
402永利集团官网入口
官方网站!
客服热线:086-354-6633017
中文
|
ENGLISH
官网首页
关于我们
公司简介
品牌荣誉
组织架构
发展历程
厂容厂貌
公司视频
组织建设
党组建设
总公司
子公司
经营管理
公司产品
生产经营
402cc永利集团
技术革新
培训教育
402cc永利官网
文化理念
文体活动
文化生活
员工风采
厂史馆
新闻动态
公司新闻
行业动态
市场动态
技术交流
公告栏
联系我们
当前位置:402cc永利官网 > 文体活动
402cc永利官网
文化理念
文体活动
文化生活
员工风采
厂史馆
文体活动
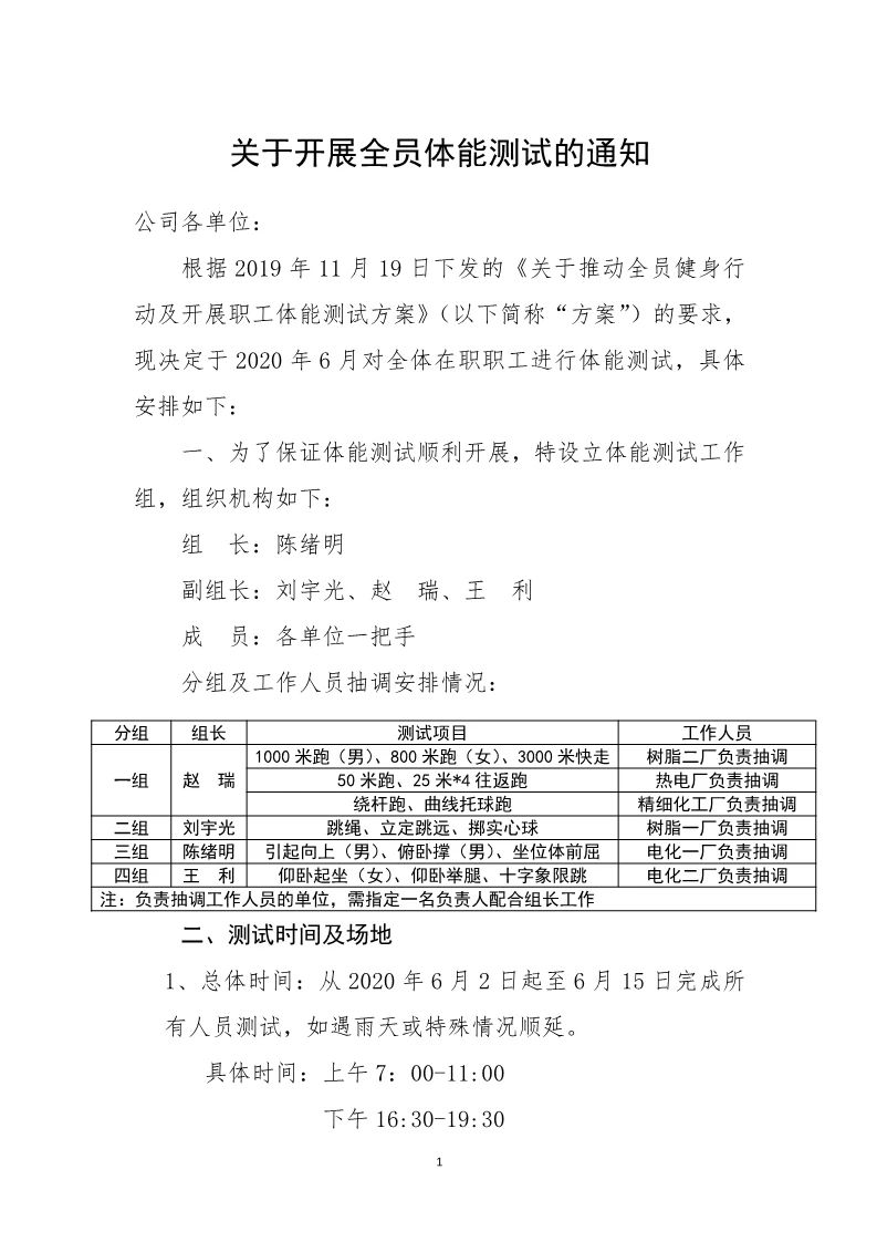
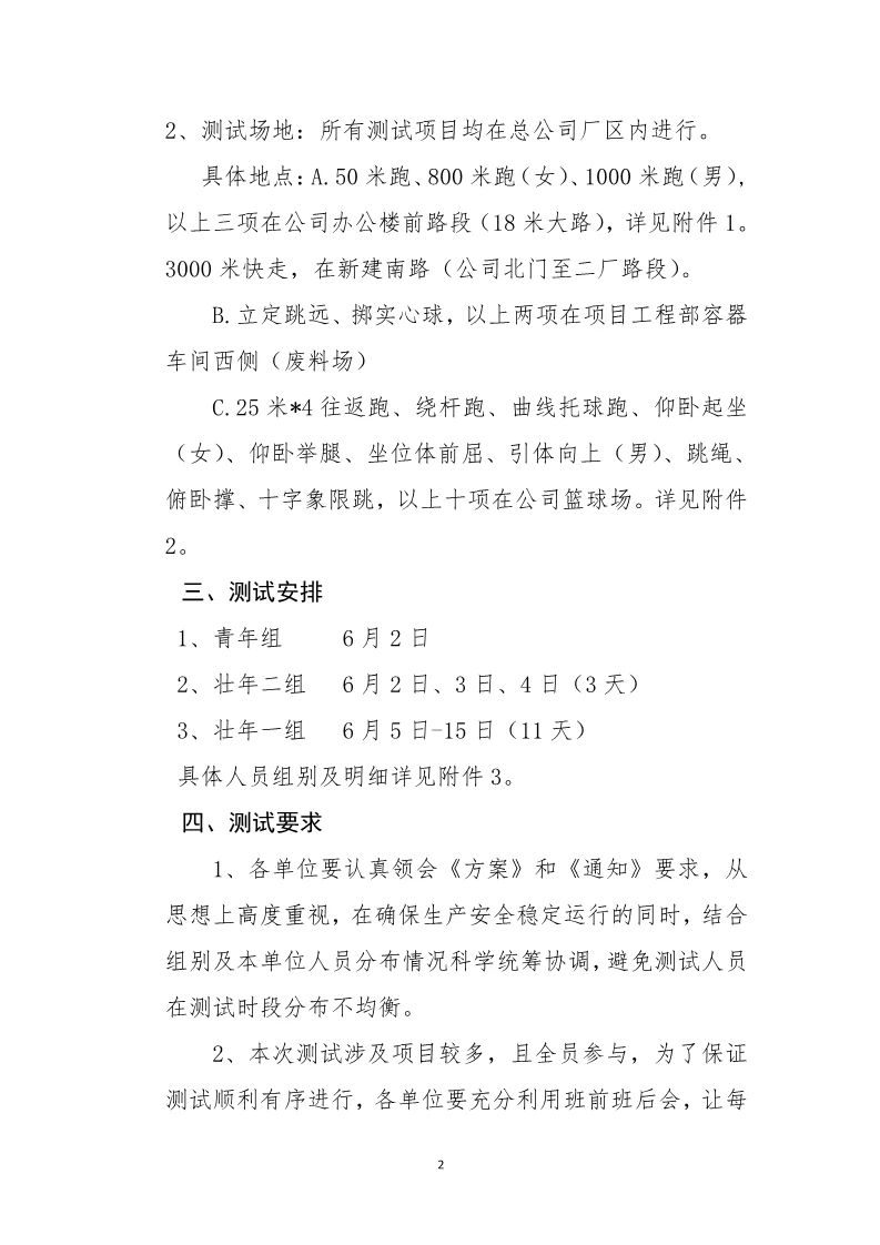
关于开展全员体能测试的通知
【
返回主目录
】